Developer Guide
- Acknowledgements
- Setting up, getting started
- Design
- Implementation
- Documentation, logging, testing, configuration, dev-ops
- Appendix: Requirements
- Appendix: Instructions for manual testing
Acknowledgements
- OpenAI Codex was used to devise boilerplate tests based on natural-language specifications (e.g. “Make sure that a Notes instance can house any valid string value”). Its footprint can be found in most testing files and setup utilities in
src/testas as result.
Setting up, getting started
Refer to the guide Setting up and getting started.
Design
.puml files used to create diagrams are in this document docs/diagrams folder. Refer to the PlantUML Tutorial at se-edu/guides to learn how to create and edit diagrams.
Architecture

The Architecture Diagram given above explains the high-level design of the App.
Given below is a quick overview of main components and how they interact with each other.
Main components of the architecture
Main (consisting of classes Main and MainApp) is in charge of the app launch and shut down.
- At app launch, it initializes the other components in the correct sequence, and connects them up with each other.
- At shut down, it shuts down the other components and invokes cleanup methods where necessary.
The bulk of the app’s work is done by the following four components:
-
UI: The UI of the App. -
Logic: The command executor. -
Model: Holds the data of the App in memory. -
Storage: Reads data from, and writes data to, the hard disk.
Commons represents a collection of classes used by multiple other components.
How the architecture components interact with each other
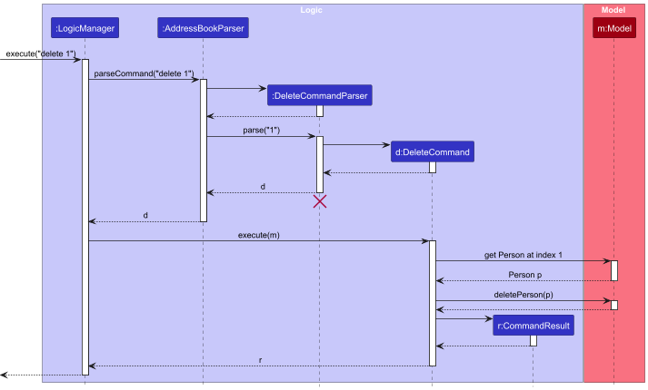
The Sequence Diagram below shows how the components interact with each other for the scenario where the user issues the command delete 1.

Each of the four main components (also shown in the diagram above),
- defines its API in an
interfacewith the same name as the Component. - implements its functionality using a concrete
{Component Name}Managerclass (which follows the corresponding APIinterfacementioned in the previous point.
For example, the Logic component defines its API in the Logic.java interface and implements its functionality using the LogicManager.java class which follows the Logic interface. Other components interact with a given component through its interface rather than the concrete class (reason: to prevent outside component’s being coupled to the implementation of a component), as illustrated in the (partial) class diagram below.

The sections below give more details of each component.
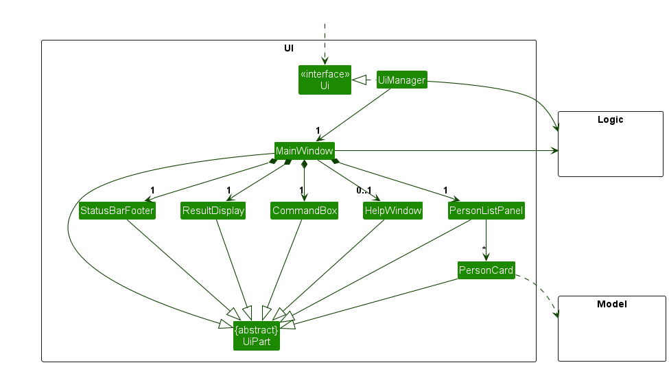
UI component
The API of this component is specified in Ui.java

The UI consists of a MainWindow that is made up of parts e.g.CommandBox, ResultDisplay, PersonListPanel, StatusBarFooter etc. All these, including the MainWindow, inherit from the abstract UiPart class which captures the commonalities between classes that represent parts of the visible GUI.
The UI component uses the JavaFx UI framework. The layout of these UI parts are defined in matching .fxml files that are in the src/main/resources/view folder. For example, the layout of the MainWindow is specified in MainWindow.fxml
The UI component,
- executes user commands using the
Logiccomponent. - listens for changes to
Modeldata so that the UI can be updated with the modified data. - keeps a reference to the
Logiccomponent, because theUIrelies on theLogicto execute commands. - depends on some classes in the
Modelcomponent, as it displaysPersonobject residing in theModel.
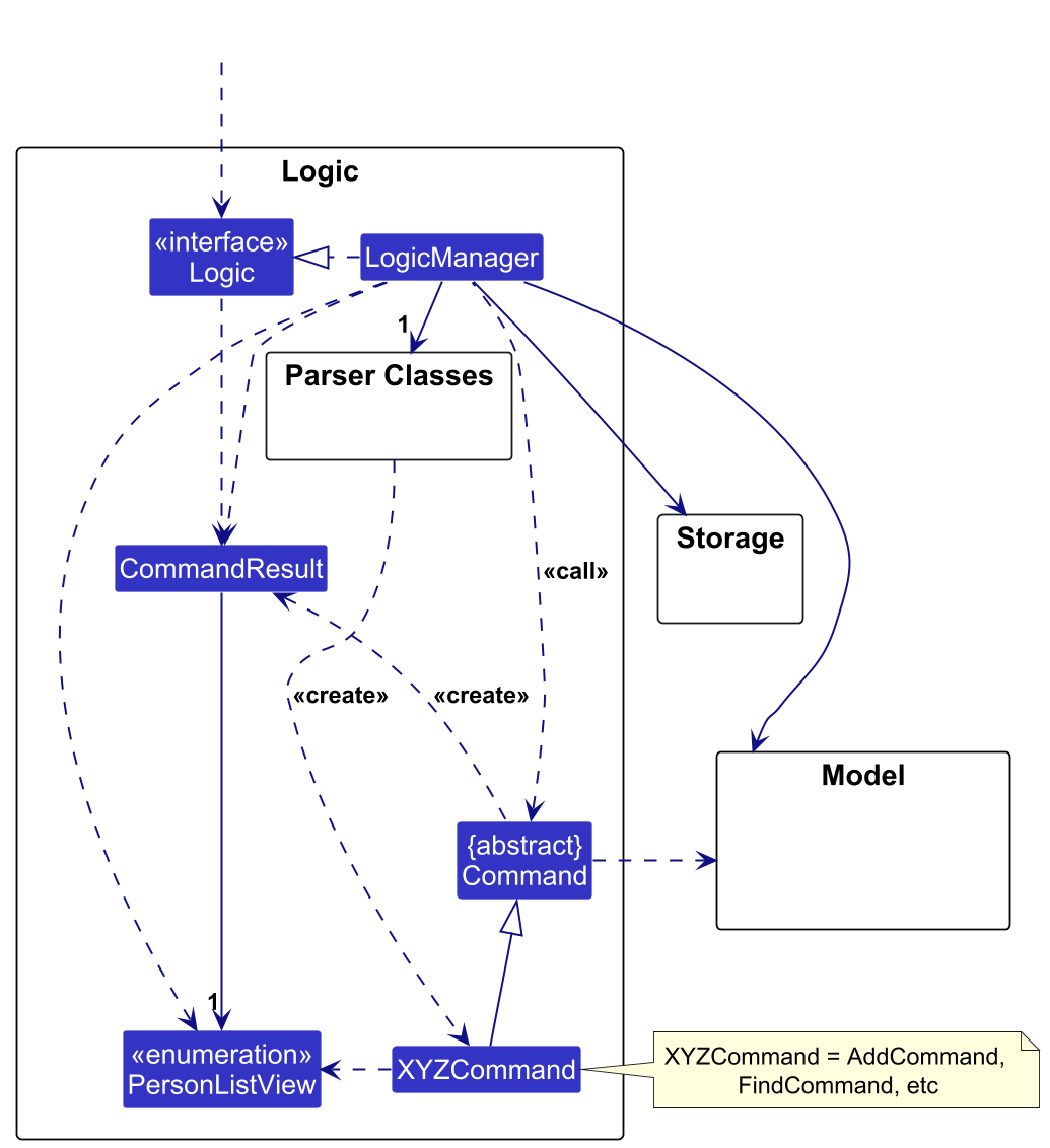
Logic component
API : Logic.java
Here’s a (partial) class diagram of the Logic component:

The sequence diagram below illustrates the interactions within the Logic component, taking execute("delete 1") API call as an example.

DeleteCommandParser should end at the destroy marker (X) but due to a limitation of PlantUML, the lifeline continues till the end of diagram.
How the Logic component works:
- When
Logicis called upon to execute a command, it is passed to anAddressBookParserobject which in turn creates a parser that matches the command (e.g.,DeleteCommandParser) and uses it to parse the command. - This results in a
Commandobject (more precisely, an object of one of its subclasses e.g.,DeleteCommand) which is executed by theLogicManager. - The command can communicate with the
Modelwhen it is executed (e.g. to delete a person).
Note that in the sequence diagram above, the interactions between the command object and theModelare simplified. - The result of the command execution is encapsulated as a
CommandResultobject which is returned back fromLogic.
Here are the other classes in Logic (omitted from the class diagram above) that are used for parsing a user command:

How the parsing works:
- When called upon to parse a user command, the
AddressBookParserclass creates anXYZCommandParser(XYZis a placeholder for the specific command name e.g.,AddCommandParser) which uses the other classes shown above to parse the user command and create aXYZCommandobject (e.g.,AddCommand) which theAddressBookParserreturns back as aCommandobject. - All
XYZCommandParserclasses (e.g.,AddCommandParser,DeleteCommandParser, …) inherit from theParserinterface so that they can be treated similarly where possible e.g, during testing. - Alias validation uses
CommandWordsas the canonical source of reserved command words and allowed alias targets.TOP_LEVEL_COMMAND_WORDSdefines reserved command words, while allowed alias targets are derived from it by excluding disallowed meta-commands. When adding a new top-level command, update bothAddressBookParserandCommandWordsso parsing and alias behavior stay in sync.
Model component
API : Model.java

Continuing the example of the delete command, the Model component executes the deletePerson method with a Person p as its argument. The sequence diagram below illustrates the interactions within the Model component.

The Model component,
- stores the address book data i.e., all
Personobjects.Personobjects in the user’s current list of contacts are contained in aUniquePersonListobject.Personobjects corresponding to contacts that are deleted in the current session are stored in a separateDeletedPersonListobject. - stores the currently ‘selected’
Personobjects (e.g., results of a search query) as a separate filtered list which is exposed to outsiders as a sorted and unmodifiableObservableList<Person>that can be ‘observed’ e.g. the UI can be bound to this list so that the UI automatically updates when the data in the list change. Sorting is driven by a comparator set on theModel, and defaults to insertion order when no comparator is set. - stores a
UserPrefobject that represents the user’s preferences. This is exposed to the outside as aReadOnlyUserPrefobjects. - does not depend on any of the other three components (as the
Modelrepresents data entities of the domain, they should make sense on their own without depending on other components)
Tag list in the AddressBook, which Person references. This allows AddressBook to only require one Tag object per unique tag, instead of each Person needing their own Tag objects.
Storage component
API : Storage.java

The Storage component,
- can save both address book data and user preference data in JSON format, and read them back into corresponding objects.
- inherits from both
AddressBookStorageandUserPrefStorage, which means it can be treated as either one (if only the functionality of only one is needed). - depends on some classes in the
Modelcomponent (because theStoragecomponent’s job is to save/retrieve objects that belong to theModel)
Common classes
Classes used by multiple components are in the seedu.address.commons package.
Implementation
This section describes some noteworthy details on how certain features are implemented.
Find command
The find command is implemented as a small “pipeline” that converts user input into a single PersonPredicate object, and then updates the model’s filtered person list by applying that predicate. The command supports text-based keyword matching (via m/ prefix) and volunteer availability filtering (via va/ prefix), either independently or combined. The diagram below summarizes the key classes and their relationships.

Parsing flow
The sequence diagram below shows how the find command arguments are transformed into a FindCommand with the appropriate predicate.

The parsing flow is as follows:
-
LogicManagercallsAddressBookParser#parseCommand(), which instantiates aFindCommandParserfor thefindcommand. -
FindCommandParser#parseArgs(...)processes the argument multimap:- If the user provides an
m/prefix,FindMatchType.fromToken()determines the match type; otherwise the default keyword match type is assumed. - If the user provides a
va/prefix,VolunteerAvailability.fromString()parses the availability time period. - Keywords are extracted from the trailing content after the last prefix, or from the preamble when no prefixes are used.
- All parsed arguments are stored in a
ParsedFindArgsobject.
- If the user provides an
-
FindCommandParser#buildPredicate(...)creates the appropriate predicate:-
Keywords only:
PersonContainsFieldsPredicateFactory.createPredicate(...)returns a text-matching predicate. -
Availability only: a
PersonAvailableDuringPredicateis created, which checks that a volunteer’s availability fully covers the queried time period. -
Both keywords and availability: a
CombinedAndPersonPredicateis created, which ANDs the text predicate and availability predicate together.
-
Keywords only:
-
FindCommandParserconstructs theFindCommandwith the predicate and returns it toAddressBookParser, which returns it toLogicManager.
Predicate structure
All find predicates implement PersonPredicate, which is a Predicate<Person>. There are three families of predicates:
Text-matching predicates share an abstract base class (PersonContainsFieldsPredicate) that:
- iterates through each keyword
- returns
trueas soon as any keyword matches any supported field (i.e.ORsemantics across keywords) - checks the keyword against most
Personfields (e.g. name, phone, email, address, role, notes, tags) - delegates the actual field-matching logic to
matchesField(...) - concrete predicate classes implement the
matchesField(...)method, keeping the overall matching logic consistent and easy to extend
PersonAvailableDuringPredicate checks whether any of a person’s VolunteerAvailability entries fully cover the queried time period (same day, starts at or before query start, ends at or after query end).
CombinedAndPersonPredicate takes a list of PersonPredicate objects and requires all of them to match (AND logic). This is used when both keywords and availability are specified.
Extending find
To add a new text match type in the future:
- implement a new subclass of
PersonContainsFieldsPredicate - add a new enum value and token in
FindMatchType - update
PersonContainsFieldsPredicateFactory.createPredicate(...)to return the new predicate for that match type - update any docs that mention match types (the parser logic does not need to change if the match type continues to be provided via
m/)
To add a new filter dimension (like availability):
- implement a new
PersonPredicatesubclass - integrate it into
FindCommandParser#parseArgs(...)andbuildPredicate(...) -
CombinedAndPersonPredicatecan compose any number of predicates together
[Proposed] Undo/redo feature
Proposed Implementation
The proposed undo/redo mechanism is facilitated by VersionedAddressBook. It extends AddressBook with an undo/redo history, stored internally as an addressBookStateList and currentStatePointer. Additionally, it implements the following operations:
-
VersionedAddressBook#commit()— Saves the current address book state in its history. -
VersionedAddressBook#undo()— Restores the previous address book state from its history. -
VersionedAddressBook#redo()— Restores a previously undone address book state from its history.
These operations are exposed in the Model interface as Model#commitAddressBook(), Model#undoAddressBook() and Model#redoAddressBook() respectively.
Given below is an example usage scenario and how the undo/redo mechanism behaves at each step.
Step 1. The user launches the application for the first time. The VersionedAddressBook will be initialized with the initial address book state, and the currentStatePointer pointing to that single address book state.

Step 2. The user executes delete 5 command to delete the 5th person in the address book. The delete command calls Model#commitAddressBook(), causing the modified state of the address book after the delete 5 command executes to be saved in the addressBookStateList, and the currentStatePointer is shifted to the newly inserted address book state.

Step 3. The user executes add n/David … to add a new person. The add command also calls Model#commitAddressBook(), causing another modified address book state to be saved into the addressBookStateList.

Model#commitAddressBook(), so the address book state will not be saved into the addressBookStateList.
Step 4. The user now decides that adding the person was a mistake, and decides to undo that action by executing the undo command. The undo command will call Model#undoAddressBook(), which will shift the currentStatePointer once to the left, pointing it to the previous address book state, and restores the address book to that state.

currentStatePointer is at index 0, pointing to the initial AddressBook state, then there are no previous AddressBook states to restore. The undo command uses Model#canUndoAddressBook() to check if this is the case. If so, it will return an error to the user rather
than attempting to perform the undo.
The following sequence diagram shows how an undo operation goes through the Logic component:

UndoCommand should end at the destroy marker (X) but due to a limitation of PlantUML, the lifeline reaches the end of diagram.
Similarly, how an undo operation goes through the Model component is shown below:

The redo command does the opposite — it calls Model#redoAddressBook(), which shifts the currentStatePointer once to the right, pointing to the previously undone state, and restores the address book to that state.
currentStatePointer is at index addressBookStateList.size() - 1, pointing to the latest address book state, then there are no undone AddressBook states to restore. The redo command uses Model#canRedoAddressBook() to check if this is the case. If so, it will return an error to the user rather than attempting to perform the redo.
Step 5. The user then decides to execute the command list. Commands that do not modify the address book, such as list, will usually not call Model#commitAddressBook(), Model#undoAddressBook() or Model#redoAddressBook(). Thus, the addressBookStateList remains unchanged.

Step 6. The user executes clear, which calls Model#commitAddressBook(). Since the currentStatePointer is not pointing at the end of the addressBookStateList, all address book states after the currentStatePointer will be purged. Reason: It no longer makes sense to redo the add n/David … command. This is the behavior that most modern desktop applications follow.

The following activity diagram summarizes what happens when a user executes a new command:

Design considerations:
Aspect: How undo & redo executes:
-
Alternative 1 (current choice): Saves the entire address book.
- Pros: Easy to implement.
- Cons: May have performance issues in terms of memory usage.
-
Alternative 2: Individual command knows how to undo/redo by
itself.
- Pros: Will use less memory (e.g. for
delete, just save the person being deleted). - Cons: We must ensure that the implementation of each individual command are correct.
- Pros: Will use less memory (e.g. for
{more aspects and alternatives to be added}
[Proposed] Data archiving
{Explain here how the data archiving feature will be implemented}
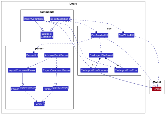
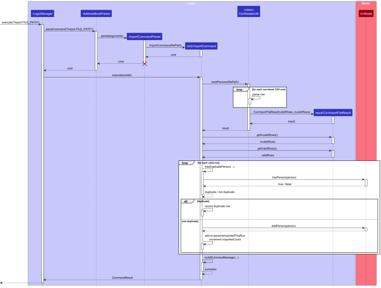
CSV import/export commands
The import and export commands extend the application with CSV file support. Both commands follow a similar flow: user input is parsed into a command object, and CSV-specific processing is handled by dedicated classes.

At a high level:
-
AddressBookParser#parseCommand()identifies the command word and passes control to eitherImportCommandParserorExportCommandParser. - The respective parser validates the file path and creates an
ImportCommandorExportCommand.
For the export command:
-
ExportCommandretrieves the active list of persons fromModel. - It then calls
CsvWriterUtilto convert the data into CSV format and write it to the file.
For the import command:
-
ImportCommandcallsCsvReaderUtilto read and process the CSV file. -
CsvReaderUtilvalidates the file (e.g. header row), parses each non-blank row, and returns aCsvImportFileResultcontaining:- successfully parsed rows (
CsvImportRowSuccess) - invalid rows (
CsvImportRowError)
- successfully parsed rows (
-
ImportCommandretrieves valid and invalid rows fromCsvImportFileResult. - For each valid row,
ImportCommand:- checks for duplicates using
Model#hasPerson(...)and previously imported entries - skips duplicates and records them
- adds non-duplicate persons to the model
- checks for duplicates using
- Finally,
ImportCommandreturns a summary showing the number of imported, duplicate, and invalid rows.
The sequence diagram below illustrates the execution of the import command.

The CSV-specific logic is contained in the logic.csv package:
-
CsvReaderUtilreads the file, validates its structure, and converts rows into structured results. -
CsvWriterUtilconvertsPersonobjects into CSV format and writes them to a file. -
CsvImportFileResultand related classes store parsed data and row-level errors.
This design keeps command classes focused on coordinating the workflow, while CSV-related processing is handled by specialised classes.
Documentation, logging, testing, configuration, dev-ops
Appendix: Requirements
Product scope
Target user profile:
- Is a volunteer coordinator who oversees manpower requirements of recurring events
- Manages contacts of 20-500 volunteers
- Works alone instead of in a team
- Prefers desktop apps over other types
- Can type fast
- Prefers typing to mouse interactions
- Is reasonably comfortable using CLI apps
- Values data privacy
- May perform duties in locations without an Internet connection
- Dislikes slow, repetitive tasks (e.g., editing tags of contacts one at a time)
Value proposition: RosterBolt is a single-user, offline, CLI-first contact management tool for volunteer coordinators to manage volunteers of recurring events (20-500 people). RosterBolt aims to reduce overhead of volunteer coordinators by streamlining repetitive admin work (e.g. deleting/modifying contacts in bulk) to enable them to efficiently and accurately manage volunteer manpower.
User stories
Priorities: High (must have) - * * *, Medium (nice to have) - * *, Low (unlikely to have) - *
| Priority | As a … | I want to … | So that I can… |
|---|---|---|---|
* * * |
fast typist | use a CLI to manage volunteers | perform tasks faster than using a GUI |
* * * |
user | see usage instructions | use the application without memorizing all commands |
* * * |
volunteer coordinator | add a new volunteer contact | keep track of people participating in my events |
* * * |
volunteer coordinator | include name, phone, email, address and tags when adding a contact | store structured volunteer information |
* * * |
volunteer coordinator | edit an existing volunteer’s contact details | keep volunteer information up to date |
* * * |
volunteer coordinator | update only specific fields of a contact | avoid re-entering all details |
* * * |
volunteer coordinator | delete a volunteer contact | remove volunteers who are no longer participating |
* * * |
volunteer coordinator | delete a volunteer by index in the list | act quickly without retyping names |
* * * |
volunteer coordinator | list all contacts | view my current volunteer roster |
* * * |
volunteer coordinator | search volunteers by name | quickly locate a specific volunteer |
* * * |
user | see confirmation messages after commands | avoid wasting time double-checking that my command was executed successfully |
* * * |
user | have my data automatically saved after each command | avoid manually saving data |
* * * |
returning user | automatically load my saved data on startup | continue from where I left off |
* * |
user | browse command history using arrow keys | reuse previously entered commands |
* * |
user | edit and re-run previous commands | quickly correct input mistakes |
* * |
fast typist | use tab completion for commands | execute commands with fewer keystrokes |
* * |
fast typist | define custom command aliases | tailor the application to my workflow |
* * |
volunteer coordinator | be warned when adding contacts with duplicate email or phone | avoid redundant volunteer records |
* * |
volunteer coordinator | include volunteer role information when adding a contact | track manpower allocation |
* * |
volunteer coordinator | include volunteer availability when adding a contact | plan recurring events efficiently |
* * |
volunteer coordinator | import volunteers from a CSV file | onboard an existing roster without retyping |
* * |
volunteer coordinator | assign or update volunteer roles when editing a contact | maintain accurate role allocation |
* * |
volunteer coordinator | assign volunteers to roles and receive warnings about availability conflicts | avoid scheduling clashes |
* * |
volunteer coordinator | unassign volunteers from roles without deleting their contact | adjust the roster easily |
* * |
volunteer coordinator | delete multiple contacts in one command | manage large volunteer rosters efficiently |
* * |
volunteer coordinator | restore recently deleted contacts | recover from accidental deletions |
* * |
volunteer coordinator | view deleted contacts in a recycle bin | prevent irreversible mistakes |
* * |
volunteer coordinator | sort contacts by name, phone, email, address or tag | organize my volunteer roster clearly |
* * |
volunteer coordinator | export volunteer information to a CSV file | analyze volunteer data using external tools |
* * |
volunteer coordinator | search across multiple fields (name, phone, email, address, role, notes, tags) | locate volunteers using any known detail |
* * |
volunteer coordinator | search using multiple criteria | filter volunteers more precisely |
* * |
volunteer coordinator | search for volunteers available during a specific time period | create event rosters quickly |
* |
new user | see the application pre-populated with sample data | understand how the application works |
* |
new user | view the user guide | access documentation if I get stuck |
* |
advanced user | read the data file easily | inspect or manipulate data using external tools |
* |
advanced user | transfer my data file between computers | migrate my data easily |
* |
user | have the data file reset automatically if it becomes corrupted | prevent the application from crashing |
* |
volunteer coordinator | add notes to volunteer contacts | remember important coordination context |
* |
volunteer coordinator | detect contacts with missing critical fields | fix incomplete records proactively |
* |
volunteer coordinator | bulk assign volunteers to roles or events | quickly create an event roster |
* |
volunteer coordinator | bulk unassign volunteers | reset assignments efficiently |
* |
volunteer coordinator | view volunteer statistics | understand manpower distribution |
* |
volunteer coordinator | view text-based role distribution graphs | analyze volunteer data in the CLI |
* |
volunteer coordinator | list volunteers sorted by least-recently-served | distribute workload more fairly |
* |
volunteer coordinator | export only selected fields to CSV | generate reports without exposing sensitive personal data |
* |
volunteer coordinator | find volunteers even when part of the name is remembered | locate contacts without exact matches |
* |
volunteer coordinator | find volunteers despite small typing mistakes | avoid slowdowns due to typos |
* |
volunteer coordinator | search names case-insensitively | avoid worrying about capitalization |
Use cases
(For all use cases below, the System is RosterBolt and the Actor is the volunteer coordinator, unless specified otherwise)
Use Case: Define Command Alias
Preconditions: Application is initialized
MSS:
- User requests to bind a specific alias to a specific built-in target command word.
- System validates that the given alias does not conflict with pre-existing commands, and that the target command word is supported for aliasing.
- System maps the given alias to the given target command word, and updates the storage file.
- System informs user that the new alias has been successfully defined. Use case ends.
Extensions:
- 2a. The given alias conflicts with an existing command.
- 2a1. System rejects the alias binding and issues an error.
- 2a2. Use case ends.
- 2b. The target command word is not supported for aliasing.
- 2b1. System rejects the alias binding and issues an error.
- 2b2. Use case ends.
Startup behavior note (aliases):
- On application startup, aliases loaded from preferences are revalidated against current alias rules.
- Invalid entries are removed, and a one-time warning is shown in the result display.
Use Case: Handle Duplicate Contact
MSS:
- System warns user that it detected a duplicate contact.
- System asks the user if they wish to proceed.
- User chooses to proceed.
- System returns a “Proceed” signal to the calling use case. Use case ends.
Extensions:
- 2a. User chooses to cancel.
- 2a1. System returns a “Cancel” signal to the calling use case.
- 2a2. Use case ends.
Use Case: Add Volunteer Contact
Preconditions: Application is initialized
Guarantees: Existing volunteer records are not modified.
MSS:
- User requests to add a new volunteer, supplying the volunteer’s contact details, tags, roles, and availability.
- System parses the arguments and validates the provided fields.
- System syncs the new volunteer record to the storage file.
- System informs user that the new volunteer has been added successfully. Use case ends.
Extensions:
- 2a. System detects invalid data (e.g. malformed email address or phone number).
- 2a1. System stops the addition, and displays an error message detailing the specific validation failure.
- 2a2. Use case ends.
- 2b. System detects a potential duplicate contact based on critical fields (e.g. duplicate email address or phone number).
- 2b1. System performs Handle Duplicate Contact.
- 2b2. If “Cancel” signal received, use case ends.
- 2b3. If “Proceed” signal received, use case resumes from Step 3.
Use Case: Assign Volunteer
Preconditions: Application is initialized, target volunteer and the target event constraints exist within the system.
Guarantees: Records of other volunteers are not modified.
MSS:
- User requests to assign a specific volunteer to a designated role for a specific event.
- System cross-references the volunteer’s current assignments to ensure no overlapping commitments exist for the specified event.
- System cross-references the event’s time period against the volunteer’s registered availability windows.
- System appends the new assignment to the volunteer’s record.
- System displays a confirmation of the assignment. Use case ends.
Extensions:
- 2a. System detects a scheduling conflict with an existing assignment (i.e. double-booking).
- 2a1. System aborts the assignment, and issues an error detailing the conflicting event.
- 2a2. Use case ends.
- 3a. The target event falls outside the volunteer’s registered availability window.
- 3a1. System stops the assignment, and displays an out-of-availability warning.
- 3a2. User overrides the warning, acknowledging the out-of-availability assignment.
- 3a3. Use case resumes at Step 4.
Use Case: Export Roster Data to CSV
Preconditions: Application is initialized
MSS:
- User requests an export of the current roster, specifying a destination file path.
- System serializes the current roster into a CSV file format.
- System executes a file write operation to the specified location on the local filesystem.
- System displays a success message indicating the CSV file was created. Use case ends.
Extensions:
- 1a. User specifies a parameter to exclusively export specific fields (e.g. exporting only names and roles, omitting addresses and phone numbers).
- 1a1. System filters the serialized data, retaining only the explicitly requested columns.
- 1a2. Use case resumes at Step 3.
Non-Functional Requirements
Performance
- The system should be able to handle up to 500 contacts without noticeable sluggishness during typical usage.
- Bulk operations involving up to 100 contacts should complete within 2 seconds.
Usability
- The system should provide clear feedback messages after each command to confirm successful execution or explain errors.
- The system should be usable by a new user after reading the user guide once, without requiring external training.
- A user with above-average typing speed should be able to accomplish most tasks faster using commands than using a mouse-driven interface.
Reliability
- The system should automatically persist data after each command to prevent data loss in the event of unexpected termination.
- If the data file becomes corrupted or invalid, the system should gracefully recover by resetting the data file or loading a safe default, instead of crashing.
Offline Operation
- The system should function fully offline, without requiring any network connection during normal operation.
- All documentation required for operation (e.g., help guide) should be accessible locally without internet access.
Data Storage
- Application data should be stored in a human-readable file format (e.g., JSON or similar) so that advanced users can inspect or modify it using external tools.
- The system should store all data locally on the user’s machine and must not depend on external databases or servers.
Portability
- The application should work on any mainstream OS as long as Java 17 or above is installed.
Glossary
| Term | Definition |
|---|---|
| Alias | A user-defined shortcut that maps a short command word to a supported built-in command word. |
| Availability Window | The time period during which a volunteer is available to participate in events. |
| Bulk Operation | An operation that applies to multiple contacts within a single command (e.g., deleting or assigning several volunteers at once). |
| CSV (Comma-Separated Values) | A text file format used to store tabular data, used by the system for importing or exporting volunteer records. |
| Duplicate Contact | A contact that shares critical identifying fields (e.g., phone number or email address) with an existing contact in the system. |
| Mainstream OS | Windows, Linux, Unix, macOS. |
| Tag | A user-defined label used to categorize volunteers (e.g., “first-aid”, “logistics”). |
Appendix: Instructions for manual testing
Given below are instructions to test the app manually.
Launch and shutdown
-
Initial launch
-
Download the jar file and copy into an empty folder
-
Double-click the jar file Expected: Shows the GUI with a set of sample contacts. The window size may not be optimum.
-
-
Saving window preferences
-
Resize the window to an optimum size. Move the window to a different location. Close the window.
-
Re-launch the app by double-clicking the jar file.
Expected: The most recent window size and location is retained.
-
-
{ more test cases … }
Deleting a person
-
Deleting a person while all persons are being shown
-
Prerequisites: List all persons using the
listcommand. Multiple persons in the list. -
Test case:
delete 1
Expected: First contact is deleted from the list. Details of the deleted contact shown in the status message. Timestamp in the status bar is updated. -
Test case:
delete 0
Expected: No person is deleted. Error details shown in the status message. Status bar remains the same. -
Other incorrect delete commands to try:
delete,delete x,...(where x is larger than the list size)
Expected: Similar to previous.
-
-
{ more test cases … }
Saving data
-
Dealing with missing/corrupted data files
- {explain how to simulate a missing/corrupted file, and the expected behavior}
-
{ more test cases … }